邮政快递 西安市长安区的邮政编码 西安市长安区的邮政编码是 710100,需要特别说明的是,西安市邮政编码体系有一个特点:710000 是整个西安市的通用邮编,710100 是长安区的专属邮编,西安市下辖的其他区县也都有自己独特的邮编... 99ANYc3cd6 2025-12-04 1 #西安长安区邮政编码查询 #西安市长安区邮编是多少 #长安区邮政编码是多少
邮政快递 上海市长宁区 邮政编码 上海市长宁区的邮政编码是 200050,需要注意的是,长宁区不同街道的邮政编码可能略有不同,但 200050 是该区最主要和最常用的邮政编码,以下是长宁区部分街道的邮政编码,供您参考:江苏路街道: 2... 99ANYc3cd6 2025-12-04 1 #上海市长宁区邮编 #长宁区邮政编码查询 #上海长宁区邮编是多少
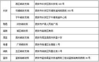
邮政快递 西安邮政编码是多少? 陕西省西安市的邮政编码并不是一个单一的数字,因为它是一个很大的城市,下辖多个区县,每个区县都有自己对应的邮政编码,通常我们所说的“西安市邮政编码”,指的是710000,这是一个通用的、代表西安市的邮编... 99ANYc3cd6 2025-12-04 1 #西安邮政编码查询 #西安各区邮政编码大全 #西安邮政编码邮编是多少
邮政快递 邮政单号查询快递100 通过快递100官方网站查询这是最直接的方法,适合在电脑上操作,打开浏览器,访问快递100的官方网站:www.kuaidi100.com找到输入框:在网站首页最显眼的位置,有一个“单号查询”输入框,输入... 99ANYc3cd6 2025-12-04 2
邮政快递 邮政小包单号怎么查包裹状态? 核心查询方式您可以根据自己手头的信息,选择最适合的查询方法,官方网站查询(最常用、最权威)这是最标准、最推荐的查询方式,信息最准确,打开中国邮政官网:网址:https://www.11185.cn/找... 99ANYc3cd6 2025-12-04 1 #邮政小包单号查询方式 #邮政小包包裹状态怎么查 #邮政小包单号跟踪状态
邮政快递 国家邮政局申诉为何能撤销? “国家邮政局申诉”和“撤销”是两个独立但又可能关联的步骤,国家邮政局申诉:这是您对快递服务不满意,在向快递公司投诉后未得到解决,或对快递公司的处理结果不满意时,向其上级监管机构——国家邮政局申诉中心—... 99ANYc3cd6 2025-12-04 1 #国家邮政局申诉撤销条件 #邮政申诉被撤销原因 #如何避免邮政申诉被撤销
邮政快递 中国邮政国际ems查询 核心查询方法查询国际EMS最权威、最快捷的方式是通过中国邮政的官方网站,官方网站查询这是最推荐的方法,信息最准确、最及时,访问官网:打开浏览器,进入中国邮政速递物流官网:https://www.ems... 99ANYc3cd6 2025-12-04 1 #中国邮政国际ems单号查询 #国际ems物流跟踪查询 #邮政ems国际快递查询
邮政快递 中国邮政 长沙中心电话 “长沙中心”这个说法比较宽泛,通常指代的是中国邮政集团有限公司长沙市分公司(也就是长沙邮政公司总部),根据您的不同需求,应该拨打不同的电话号码,这样效率最高,核心业务电话(最常用)如果您需要查询或办理... 99ANYc3cd6 2025-12-04 1
邮政快递 国际邮政EMS电话是多少? EMS的查询电话根据您所在的地区(寄件地/收件地)以及查询的物流阶段而有所不同,您需要分清您要查询的包裹是从中国寄出去的,还是寄到中国的,或者是在其他国家之间寄递的, 从中国寄出的国际EMS查询如果您... 99ANYc3cd6 2025-12-04 2
邮政快递 中国邮政网快递投诉如何高效处理? 核心方法:通过中国邮政官网投诉这是最官方、最直接的投诉方式,所有投诉都会被记录在案,第一步:访问官网打开浏览器,进入 中国邮政官方网站:官方网站地址: https://www.chinapost.co... 99ANYc3cd6 2025-12-04 3 #中国邮政快递投诉高效处理技巧 #邮政快递投诉快速解决方法 #中国邮政网投诉处理流程优化