下面我为您详细分解,并提供一个价格参考范围。

(图片来源网络,侵删)
影响价格的主要因素
-
服务类型 (最重要):
- 顺丰标快 (SF Express Standard):即顺丰的陆运服务,时效通常是2-3天,这是最常用、性价比最高的选择。
- 顺丰特快 (SF Express Express):即顺丰的空运服务,时效通常是1天(次日达),价格会比标快贵很多。
- 即日达/次晨达:针对特定区域和时间的极速服务,价格最高,但需求较少。
-
货物重量和尺寸:
- 运费按首重+续重的方式计算。
- 首重:通常是1公斤(或3公斤,看具体产品),包含在起步价里。
- 续重:超过首重后的每一公斤(或每0.5公斤)的费用。
- 如果货物体积大但重量轻(比如棉花、泡沫箱),会按照“体积重量”来计费,公式通常是:长×宽×高(cm) / 6000。
-
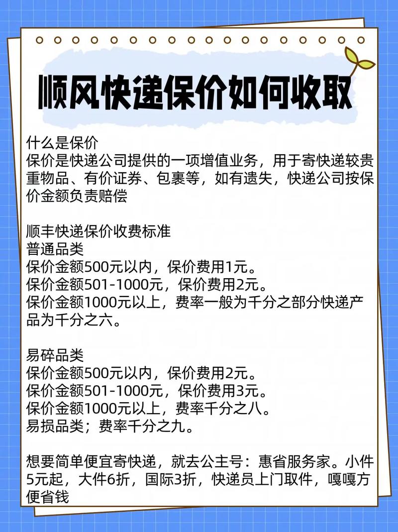
是否保价:
- 如果您的物品价值较高(如电子产品、贵重物品),建议选择保价服务。
- 保价费通常是声明价值的千分之五到千分之八(0.5% - 0.8%),如果不保价,一旦丢失或损坏,赔偿会有限制。
-
其他附加费:
(图片来源网络,侵删)如偏远地区附加费、大件物品附加费、燃油附加费等,但郑州和杭州都是核心城市,一般没有这些费用。
价格参考范围 (以“顺丰标快”为例)
以下价格是估算值,实际价格需要通过官方渠道查询,我们以首重1公斤计算:
小件/文件类 (1kg以内)
- 价格范围:约 20 - 25 元
- 说明:这是最常见的寄送文件、小礼物、小件衣服的价格,价格相对固定。
普通包裹 (1-5kg)
- 1-2kg:约 25 - 35 元
- 2-3kg:约 35 - 45 元
- 3-5kg:约 45 - 65 元
- 说明:每增加1公斤,续重费用大约在8-12元之间。
中等包裹 (5-20kg)
- 5-10kg:约 65 - 90 元
- 10-20kg:约 90 - 150 元
- 说明:这个重量段,每公斤的成本会略有下降,但总费用会明显增加。
大件/重货 (20kg以上)
- 对于超过20公斤的货物,顺丰通常会有“重货”专属价格,会比按公斤续算更划算。
- 价格范围:约 5 - 8 元/公斤
- 例如:一个30公斤的箱子,运费可能在 150 - 240 元之间。
- 注意:大件需要联系顺丰客服或线下网点预约上门取件。
如何获取最准确的价格?
强烈建议您通过以下官方渠道查询实时价格,这最准确!
-
顺丰官方微信小程序/APP (最推荐)
(图片来源网络,侵删)- 打开微信,搜索“顺丰速运”小程序。
- 点击“寄快递”。
- 填写寄件人(郑州)和收件人(杭州)的地址。
- 选择服务类型(标快/特快)。
- 输入预估重量和物品信息。
- 系统会立即显示精确的运费和预计时效。
-
顺丰官网
访问顺丰官网 (sf-express.com),找到“寄快递”或“运费查询”功能,操作流程和小程序类似。
-
电话客服
- 拨打顺丰官方客服热线 95338,根据语音提示转到人工服务,提供信息后客服会为您报价。
-
线下网点
如果您不方便线上操作,可以直接把物品带到附近的顺丰营业网点,工作人员会现场称重并告知您价格。
总结建议
- 寄文件、小件:使用顺丰标快,通过微信小程序查询,价格通常在 20-30元。
- 寄普通包裹(如衣服、鞋子):使用顺丰标快,价格随重量增加,1kg约25元,5kg约65元。
- 寄贵重物品:选择顺丰标快或特快,并务必保价。
- 寄大件重物:联系95338客服咨询重货价格,会比按普通包裹计算更便宜。
希望这个详细的解答能帮到您!
标签: 顺丰郑州到杭州快递价格 郑州杭州顺丰运费查询 顺丰郑州寄杭州费用多少
版权声明:除非特别标注,否则均为本站原创文章,转载时请以链接形式注明文章出处。