顺丰同城的收费是一个动态调整的系统,主要受以下几个核心因素影响:

(图片来源网络,侵删)
- 配送距离:这是最主要的计价因素,距离越远,费用越高。
- 物品重量/体积:采用“重量体积比”的计费方式,取两者中较大值作为计费重量。
- 服务时段:普通时段、夜间、高峰时段(如节假日、恶劣天气)等,价格会有所不同。
- 订单类型:是普通文件/小件,还是特殊物品(如蛋糕、鲜花、蛋糕),收费标准差异很大。
- 城市级别:一线、新一线、二三线城市的基准价格会有区别。
没有一个固定的全国统一价,最准确的方式是在App或小程序上输入具体信息实时预估。
下面我将分不同场景为您介绍大致的收费范围和计价逻辑。
快速预估参考(普通文件/小件)
这是最常见的“送文件、送合同、送小物件”等场景,可以作为初步参考。
| 配送距离 | 大致预估价格(普通时段) | 备注 |
|---|---|---|
| 3公里内 | ¥8 - ¥12 | 起步价,非常经济实惠。 |
| 3 - 5公里 | ¥12 - ¥18 | 城市核心区常见距离。 |
| 5 - 10公里 | ¥18 - ¥28 | 跨区或稍远距离。 |
| 10公里以上 | ¥28+ | 距离越远,单价递增。 |
注意:这只是一个非常粗略的估算,实际价格请以App显示为准。

(图片来源网络,侵删)
详细计价因素解析
按服务时段划分
- 普通时段 (如 09:00 - 22:00):最常规的价格。
- 夜间时段 (如 22:00 - 次日 09:00):通常会在普通价格基础上加收3-5元的夜间服务费。
- 高峰时段/特殊天气:在节假日、暴雨、大雪等恶劣天气,或订单量激增时,系统可能会启动“动态调价”,价格会比平时高,这是市场供需关系决定的。
按订单类型划分
这是价格差异最大的地方。
A. 普通急送(文件、小包) 这是最基础的服务,计价主要看距离和重量。
B. 特殊物品急送 这类服务除了基础运费,还会根据物品特性收取“特殊服务费”。
- 蛋糕/甜品:
- 除了基础运费,会加收 ¥10 - ¥30 不等的“蛋糕服务费”,具体看蛋糕尺寸和复杂程度。
- 通常会配备带保温箱的骑士,保证送达时状态完好。
- 鲜花/绿植:
- 会加收 ¥5 - ¥15 的“鲜花服务费”。
- 配送员会经过专门培训,动作更轻柔,确保花束造型不被破坏。
- 文件/合同加急(如“1小时达”、“2小时达”):
- 顺丰同城主打“快”,但如果你对时效要求极高,可以选择更短的承诺时效。
- 在普通价格基础上,根据你选择的“X小时达”服务,会额外加收一笔“加急费”,普通2小时达是¥15,选择1小时达可能会变成¥25。
- 医药用品:
- 会加收 ¥10 - ¥20 的“医药服务费”。
- 配送员会经过背景审核和培训,服务更专业,注重时效和保密性。
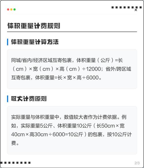
按重量/体积计算
- 计费重量:取实际重量和体积重量中的较大值。
- 体积重量计算公式:长 × 宽 × 高 / 6000 (单位:厘米)
- 举例:一个长30cm、宽20cm、高10cm的箱子,实际重量1kg。
- 体积重量 = 30 × 20 × 10 / 6000 = 1kg。
- 计费重量 = max(1kg, 1kg) = 1kg。
- 如果这个箱子实际重量只有0.5kg,那么计费重量仍为1kg。
- 首重与续重:通常首重(如1kg)包含在起步价里,超过后按每公斤或每0.5公斤续重计费。
如何查询最准确的价格?
强烈推荐使用官方App或小程序,这是最准确、最实时的方式。

(图片来源网络,侵删)
操作步骤:
- 下载App或打开小程序:在手机应用商店搜索“顺丰同城”下载App,或在微信/支付宝搜索“顺丰同城”小程序。
- 选择服务类型:选择“普通急送”、“蛋糕配送”、“鲜花速递”等。
- 输入信息:
- 收货地址:精确到门牌号。
- 物品信息:简单描述物品(如“文件”、“1个标准蛋糕”),并预估重量和尺寸(如果系统需要)。
- 查看预估价格:系统会根据你输入的所有信息,立即计算出预估费用,并可能提供几个不同时效的选项供你选择。
顺丰同城 vs 顺丰速运(顺丰标快)
很多用户会混淆这两者,这里做一个简单对比:
| 特点 | 顺丰同城急送 | 顺丰速运(标快/特快) |
|---|---|---|
| 核心优势 | 快、灵活、即时性 | 稳定、安全、覆盖广 |
| 服务范围 | 城市内、同城即时配送 | 全国范围(包括偏远地区) |
| 时效承诺 | 以“小时”为单位(如1-2小时达) | 以“天”为单位(如次日达、隔日达) |
| 计价方式 | 按距离、重量、时段动态计价 | 按重量、首续重、目的地固定费率 |
| 典型场景 | 送文件、送合同、送急药、送鲜花蛋糕、同城送礼物 | 寄送电商包裹、跨省文件、贵重物品、不紧急但需要安全送达的物品 |
| 下单方式 | 顺丰同城App/小程序 | 顺丰速运App、小程序、电话、线下网点 |
- 需要“马上送到”,同城内,选 顺丰同城。
- 需要“安全送到”,不着急,可以隔天甚至更久,选 顺丰速运。
希望这份详细的指南能帮助您了解顺丰同城的收费标准!
标签: 顺丰同城快递收费标准 顺丰同城快递价格表 顺丰同城快递怎么算价
版权声明:除非特别标注,否则均为本站原创文章,转载时请以链接形式注明文章出处。