为了给您一个最准确的报价,我将为您详细分解这些因素,并提供一个大致的价格范围和查询方法。

(图片来源网络,侵删)
影响顺丰快递费用的核心因素
-
寄送距离(起始地):这是最关键的因素,从您所在的城市到浙江的距离越远,运费越高,从上海寄到杭州的费用,会比从北京寄到杭州的费用低很多。
-
物品重量和体积:
- 重量:快递费通常按首重(如1公斤)和续重(超出首重的部分)计算。
- 体积重量:对于轻抛货(比如体积大但重量轻的物品,如枕头、泡沫箱),快递公司会计算一个“体积重量”,如果体积重量大于实际重量,则按体积重量计费,计算公式大致为:长 × 宽 × 高 / 6000(或特定数值)。
-
服务类型:顺丰提供不同速度和价格的服务,选择不同,价格差异巨大。
- 顺丰特快(标快/即日/次达):主打速度,价格最高。
- 顺丰标快:最常用,时效稳定,一般1-2天。
- 顺丰即日:当日达,价格非常贵。
- 顺丰次晨达:次日早上送达,价格也很高。
- 顺丰特惠(陆运/卡航):主打性价比,价格较低,但时效较慢,主要通过陆路运输。
- 顺丰特惠(陆运):时效比空运慢1-2天,价格比标便宜不少。
- 顺丰卡航:一种陆运方式,性价比介于特惠和标快之间。
- 顺丰特快(标快/即日/次达):主打速度,价格最高。
-
寄送地址的偏远程度:如果您寄往浙江的偏远乡镇(如山区、海岛),可能会有偏远附加费。
(图片来源网络,侵删) -
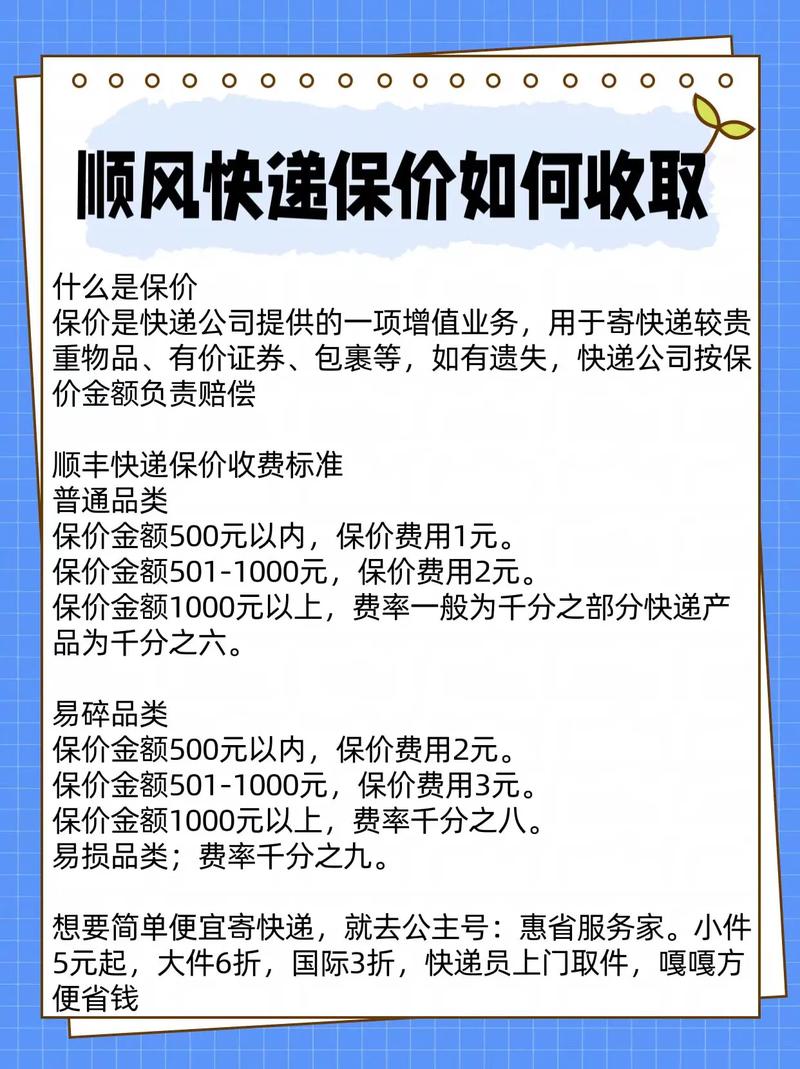
保价服务:如果您的物品价值较高(如手机、电脑、贵重礼品),建议选择保价服务,保价费通常是声明价值的千分之五左右(不同物品有不同费率),但能提供理赔保障。
价格范围参考(以寄送1公斤以内文件或小件为例)
由于起始地不同,这里我们以从北京寄往杭州和从上海寄往杭州为例,给您一个直观的感受:
| 服务类型 | 从北京寄往杭州(约1200公里) | 从上海寄往杭州(约180公里) | 备注 |
|---|---|---|---|
| 顺丰标快(空运) | 22 - 25 元 | 18 - 20 元 | 最常用,速度最快,适合紧急件、贵重件。 |
| 顺丰特惠(陆运) | 16 - 18 元 | 12 - 15 元 | 性价比高,不赶时间可以选择,时效慢1-2天。 |
| 顺丰即日 | 约 60 元起 | 约 50 元起 | 当日达,价格昂贵,需符合时间要求。 |
| 顺丰次晨达 | 约 45 元起 | 约 40 元起 | 次日早上到,价格较高。 |
- 价格仅为首重1公斤的参考价,超出后每续重500克或1公斤,会额外收费(续重费)。
- 如果是寄送大包裹(如10公斤),使用顺丰重货或大件寄送服务会更划算,计费方式通常是按公斤计算,单价更低。
如何获取最准确的价格?
最可靠的方法是使用官方渠道进行查询:

(图片来源网络,侵删)
-
顺丰速运官方微信小程序/APP(最推荐)
- 打开微信,搜索“顺丰速运”小程序或下载顺丰APP。
- 在首页输入“寄件人地址”和“收件人地址(浙江XX市)”。
- 输入预估的物品重量(如“1公斤”)。
- 系统会立即列出所有可用的服务类型(标快、特惠等)及其对应的价格,一目了然,非常方便。
-
电话联系顺丰客服
- 拨打顺丰官方客服电话 95338。
- 直接向客服人员提供您的寄件地址、浙江的收件地址、物品大概的重量和类型,客服会为您报价。
-
联系附近的顺丰营业网点
您可以到附近的顺丰快递点,工作人员会根据您的物品进行称重、测量,并告知您最合适的服务和价格。
总结建议
- 追求速度和可靠性:选择 顺丰标快,虽然贵一点,但服务和时效都有保障。
- 追求性价比,不着急:选择 顺丰特惠(陆运),能省下不少运费。
- 寄贵重物品:务必选择 顺丰标快 并进行 保价。
- 寄大件重物:建议咨询网点或使用APP/小程序选择 “重货” 服务。
希望这个详细的解答能帮助到您!
版权声明:除非特别标注,否则均为本站原创文章,转载时请以链接形式注明文章出处。