北京到浙江顺丰快递多少钱?2025年最新报价与省钱攻略(内附寄送指南)
无论是商务急件、电商发货还是个人邮寄,从北京到浙江的快递需求都非常旺盛,顺丰速运凭借其“快、准、稳”的服务,成为了许多人的首选,但大家最关心的问题依然是:北京到浙江顺丰快递多少钱?** 本文将作为您的专属物流顾问,深度解析顺丰从北京到浙江的详细报价体系,并提供实用的省钱技巧和全面的寄件指南,助您轻松、经济、高效地完成每一次寄送。

开篇点题:为什么大家都选择顺丰寄北京到浙江?
在探讨价格之前,我们首先要明白,为什么“北京到浙江顺丰”会成为一个高频搜索词。
- 时效保障: 北京作为首都,浙江作为经济发达的沿海省份,两地间人员与物资流动极其频繁,顺丰的“即日达”、“次晨达”和“标快”等服务,能够满足从紧急文件到普通包裹的各种时效需求,确保您的物品“快人一步”。
- 服务网络: 顺丰拥有覆盖全国、深入县镇的强大服务网络,无论是北京的写字楼还是浙江的乡镇村落,都能提供便捷的上门取件和派送服务。
- 安全可靠: 顺丰在运输、分拣、派送环节都有着严格的操作规范,对贵重物品、易碎品的处理经验丰富,安全系数高。
- 全程可视化: 通过顺丰APP或微信小程序,您可以实时追踪包裹的每一个动态,寄件更安心。
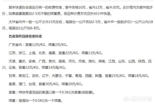
核心解答:北京到浙江顺丰快递多少钱?(价格详解)
“多少钱”这个问题没有一刀切的答案,它主要取决于以下几个核心因素,作为物流专家,我将为您逐一拆解:
决定价格的三大核心因素
- 寄送物品类型: 这是最关键的因素,快递公司对文件、包裹、大件货物的计费方式完全不同。
- 文件/信函类: 通常是按“票”计费,价格相对固定,适合寄送合同、发票等轻小物品。
- 包裹/货物类: 这是大多数人的需求,计费方式则更复杂。
- 实际重量 vs. 体积重量(“重货”与“抛货”)
- 实际重量: 指包裹称出来的重量,单位是公斤(KG)。
- 体积重量: 计算公式为:长 × 宽 × 高 / 抛重比(顺丰的抛重比通常为 6000 或 8000,具体以官方为准,这里以6000为例)。
- 计费重量: 快递公司会取实际重量和体积重量中较大者作为最终的计费重量,这就是为什么有时候一个看起来不大的箱子,却因为很“轻泡”(体积大、重量小),而按很高的重量收费的原因。
- 选择的快递服务产品: 顺丰提供不同层次的服务,价格自然有所差异。
顺丰主要产品线报价参考(北京 → 浙江)
以下为市场常见参考价,实际价格请以顺丰官方APP或客服查询为准,以下价格仅供参考。
| 服务产品 | 服务特点 | 参考价格(首重1kg,续重每kg) | 适合场景 |
|---|---|---|---|
| 顺丰标快 | 陆运为主,时效稳定(通常2-4天),性价比高 | 首重约 18-22 元 续重约 8-12 元 |
普通包裹、电商非紧急发货、个人物品寄送 |
| 顺丰特快 | 空运为主,时效快(跨省通常1-2天),服务好 | 首重约 22-28 元 续重约 15-20 元 |
紧急文件、贵重物品、生鲜食品、电商高价值商品 |
| 顺丰即日 | 当日寄,当日达(限北京、杭州等核心城市互寄) | 价格较高,首重通常 50+ 元 | 极其紧急的商务文件、合同、标书 |
| 顺丰重货 | 专门针对重物(≥30kg)的运输,按公斤计价 | 约 4-8 元/公斤(量大可优惠) | 企业批量发货、家具、家电等大件重物 |
举例说明: 假设您要从北京寄一个10公斤的纸箱到浙江杭州:

-
箱体尺寸: 50cm x 40cm x 30cm
-
计算体积重: 50 40 30 / 6000 = 10公斤
-
实际重量: 10公斤
-
计费重量: 体积重 = 实际重,按10公斤计费。
(图片来源网络,侵删) -
选择顺丰标快:
- 费用 = 首重(1kg 20元) + 续重(9kg 10元) = 20 + 90 = 110元
-
选择顺丰特快:
- 费用 = 首重(1kg 25元) + 续重(9kg 18元) = 25 + 162 = 187元
重要提示:
- 价格为不含保价费、偏远地区附加费(如浙江部分海岛)的价格。
- 最准确的方法: 打开顺丰速运官方APP或微信小程序,输入收寄地址、物品信息,系统会自动生成精确报价。
物流专家支招:如何节省北京到浙江的顺丰运费?
作为专家,我不仅要告诉您价格,更要教您如何“花小钱,办大事”,以下几招,轻松帮您省下不少运费:
- 首选“顺丰标快”: 如果对时效要求不是极致的“次日达”,标快服务性价比极高,能为您节省30%-50%的费用。
- 优化包装,减少体积重: 这是最有效的一招!
- 选择合适尺寸的箱子: 不要用一个巨大的箱子去装很小的物品,避免产生不必要的体积重。
- 填充物要恰到好处: 用气泡膜、珍珠棉等填充物固定好物品即可,不要过度填充导致箱体膨胀。
- 合并寄件,凑重减费: 如果有多个小包裹要寄往同一地址,可以合并打包成一个包裹,因为快递的“续重”单价通常比“首重”单价低,总重量越大,平均每公斤的单价就越低。
- 关注官方优惠活动:
- 顺丰会员: 成为顺丰会员,寄付件可享受会员折扣。
- 寄件优惠券: 顺丰APP经常推出新用户优惠券、大客户优惠券、节假日活动等,下单前一定要先领取。
- 企业客户: 如果您是企业用户,可以申请成为顺丰的合同客户,享受更低的协议价。
- 使用第三方集运平台(谨慎选择): 市面上有一些电商平台或集运公司会批量采购顺丰的运单,提供折扣,但请务必选择信誉良好的平台,并确认其服务条款,避免后续纠纷。
全面指南:从北京寄快递到浙江,一篇搞定!
Step 1:准备寄件
- 物品: 确保所寄物品不属于禁运品(如易燃、易爆、液体、粉末等)。
- 包装: 建议使用顺丰的官方纸箱,或自行准备坚固的箱子,并用胶带封好。
- 收件信息: 准确无误的收件人姓名、电话、详细地址。
Step 2:下单取件
- 官方渠道推荐:
- 顺丰APP/小程序: 最方便快捷,可在线支付、预约时间、实时追踪。
- 顺丰官方客服电话: 95338,电话下单。
- 线下网点: 可自行将包裹送到附近的顺丰营业点。
- 预约时间: 建议提前预约,方便快递员规划路线,节省您的等待时间。
Step 3:快递员上门
- 当面称重、计价,确认服务类型。
- 如果是贵重物品,建议购买保价服务(通常是声明价值的千分之五左右),一旦丢失或损毁,可获得相应赔偿。
- 确认收件信息
标签: 北京到浙江顺丰快递价格查询 浙江顺丰快递收费标准2024 北京发浙江顺丰快递运费计算