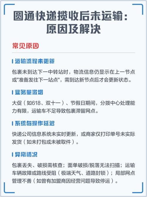
可能的原因分析
长时间没有物流更新,通常可以分为以下几种情况:

(图片来源网络,侵删)
-
信息延迟(最常见)
- 系统问题: 圆通的扫描设备或系统可能出现临时故障,导致包裹的揽收、中转、派送等环节信息没有被及时上传到网上。
- 节假日或大促影响: 在双十一、618等电商大促期间,或者春节、国庆等法定节假日,快递量会暴增,导致信息录入严重滞后,这是行业普遍现象。
-
包裹本身的问题
- 未成功揽收: 快递员可能只是取走了您的包裹,但并没有在系统中完成“揽收”操作(比如忘记扫描、设备没电等)。
- 包裹损坏或丢失: 在运输过程中,包裹可能发生了破损、丢失,导致流程中断,无法继续更新物流。
- 地址或电话错误: 如果收件地址不详或电话错误,快递员无法联系到您,包裹可能会滞留在某个中转站或网点。
-
派送环节的问题
- “最后一公里”卡住: 包裹已经到达您所在城市的派送网点,甚至就在派送员的车上,但由于派送员太忙、电话未接通等原因,暂时没有派送,所以物流信息也不会更新。
- 正在派送中但系统未更新: 有时派送员已经开始派送,但系统还没来得及更新状态为“正在派送”。
详细的解决步骤(按优先级)
您可以按照以下步骤来处理,从最简单快捷的方式开始:

(图片来源网络,侵删)
第一步:耐心等待(如果时间不长)
- 标准快递: 如果刚刚寄出或到达派送城市,建议先耐心等待1-2天,尤其是刚寄出时,快递员需要集中收件,然后统一返回网点进行分拣和扫描,这个过程可能需要一些时间。
- 大促或节假日: 如果赶上高峰期,建议耐心等待3-5天,甚至更长,快递公司需要时间来消化积压的包裹。
第二步:主动查询与核实
-
再次查询物流:
- 使用官方渠道查询,信息最准确,推荐:
- 圆通官方微信公众号: 搜索“圆速通”,关注后可以绑定手机号或输入运单号查询。
- 圆通官方APP: 下载“圆速通”APP进行查询。
- 官方网站: 访问圆通速递官网查询。
- 避免使用第三方平台: 有时第三方平台的更新会有延迟,优先使用官方渠道。
- 使用官方渠道查询,信息最准确,推荐:
-
核对运单信息:
- 仔细核对您的运单号是否输入正确,多一个或少一个数字都可能导致查不到信息。
第三步:联系相关人员(这是最关键的一步)
如果等待一两天后仍然没有更新,请立即主动联系:
-
联系寄件方(首选)
(图片来源网络,侵删)- 如果您是买家,请立即联系卖家,卖家是第一责任人,他们掌握着最准确的信息,并且可以:
- 直接联系圆通客服,以商家的身份催促。
- 联系当地的圆通网点,查询包裹状态。
- 如果包裹确实丢失,卖家可以启动理赔流程。
- 如果您是个人寄件,请回忆一下当时是联系哪个快递员或哪个网点上门取件的。
- 如果您是买家,请立即联系卖家,卖家是第一责任人,他们掌握着最准确的信息,并且可以:
-
联系圆通官方客服
- 客服电话: 95554,这是圆通全国统一的客服热线。
- 拨打电话时:
- 准备好您的运单号。
- 清晰地说明问题:“我的运单号是XXXX,已经超过X天没有物流更新了,请问包裹现在在哪里?”
- 客服可能会告知您包裹的当前状态,或者帮您催促相关网点。
-
联系圆通在线客服
- 微信小程序: 在微信搜索“圆速通”小程序,进入后找到“在线客服”或“我的客服”入口。
- 官方网站: 访问圆通官网,通常右下角会有在线客服图标。
- 在线客服的好处是可以发送文字截图,方便沟通,但有时响应速度可能比电话慢。
-
联系当地派送网点
- 如果您知道包裹大概在哪个城市,可以通过地图软件或圆通官网查询该城市的派送网点电话。
- 直接打电话给派送网点,报上运单号询问,因为包裹最终是由他们派送,他们那里可能有最新的内部信息。
第四步:寻求官方渠道的帮助
如果以上方法都无法解决问题,可以尝试以下更高级别的投诉渠道:
-
国家邮政局申诉网站
- 这是处理快递纠纷最权威、最有效的官方渠道。
- 网址:
https://sswz.spb.gov.cn/ - 操作方法: 注册并登录后,填写申诉信息,选择对应的快递公司(圆通),并提交您的问题,邮政局会介入调查并要求快递公司在规定时间内回复您。
- 注意: 通常建议在向快递公司投诉后7天未果的情况下,再向邮政局申诉。
-
黑猫投诉平台
- 这是一个知名的第三方消费者投诉平台,很多企业都很重视其声誉。
- 网址:
https://tousu.sina.com.cn/ - 在平台搜索“圆通”,然后提交您的投诉,平台会将问题转交给圆通官方,并督促其解决。
您的行动路线图应该是:
等待1-2天 → 核对运单号 → 联系寄件方/卖家 → 拨打95554客服电话 → 联系当地网点 → 向国家邮政局申诉
希望您的包裹只是信息延迟,很快就能正常更新并顺利送达!
标签: 圆通物流状态不更新怎么办 圆通快递信息长时间不更新原因 圆通物流轨迹为何一直没更新
版权声明:除非特别标注,否则均为本站原创文章,转载时请以链接形式注明文章出处。