圆通快递停运恢复时间”这个问题,需要分情况来理解,因为目前并没有一个全国性的、长期的停运计划,您提到的“停运”可能源于以下几种情况,每种情况的恢复时间都不同:

(图片来源网络,侵删)
区域性、临时性的网点停运或服务受限(最常见)
这通常是由于以下原因导致的:
- 疫情管控: 某个中转站或所在城市因疫情被封控,导致该区域的快递无法收派、中转和运输。
- 极端天气: 如暴雨、暴雪、台风等恶劣天气,影响快递员的派送和车辆的运输。
- 网点运营问题: 少数加盟网点因经营困难或内部管理问题,出现暂时停摆。
恢复时间:
- 取决于问题解决的速度。
- 疫情管控: 一旦区域解封,经过消杀和人员安排,通常在 1-3天 内会逐步恢复服务,具体时间要看当地防疫政策和圆通内部的复工安排。
- 极端天气: 天气好转后,恢复时间较快,可能 半天到一天 内就能恢复派送。
- 网点问题: 如果是加盟商问题,恢复时间不确定,快的可能一两天,慢的可能需要总部协调或更换合作方。
如何查询: 这是最需要您主动查询的情况,建议您:
- 联系发件人: 询问快递的具体状态和原因。
- 使用官方渠道查询:
- 微信小程序/APP: 搜索“圆通速递”,输入单号即可查看最新的物流轨迹,如果网点停运,物流信息通常会显示“暂停揽收”、“运输途中受阻”或“网点异常”等字样。
- 电话客服: 拨打圆通全国统一客服热线 95338,提供单号咨询具体原因和预计恢复时间。
- 菜鸟裹裹: 如果您的快递是通过菜鸟驿站发货的,也可以在菜鸟APP或小程序中查询,信息会更同步。
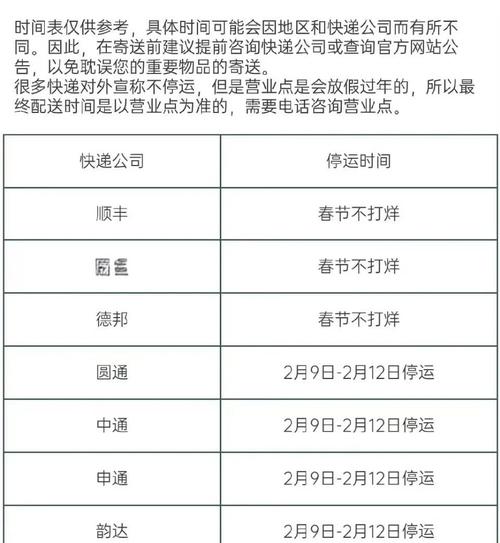
国家法定节假日
在春节、国庆等长假期间,所有快递公司都会进入“假期模式”,并非完全停运,而是会调整运营策略。

(图片来源网络,侵删)
- 揽收: 大部分快递网点在节前会提前停止揽收,具体日期每年不同(通常在节前3-5天)。
- 中转和派送: 假期期间,中转站和派送人员会减少,运输频次降低,导致派送速度变慢,甚至出现“积压”现象,很多快递员会返乡过节。
- 恢复: 假期结束后(通常是节后第一天),快递会开始逐步恢复,但由于积压的包裹量巨大,完全恢复正常速度通常需要3-7天,尤其是从农村或三四线城市返回的快递员,可能还需要时间返岗。
如何应对:
- 关注圆通官方公告或各大新闻媒体发布的“快递停收/恢复时间表”。
- 尽量避开高峰期寄送重要物品。
网络传言或假消息
有时,社交媒体上会流传“XX快递公司要倒闭/全面停运”的消息,这通常是谣言。
如何判断:
- 查看官方渠道: 任何重大决定,圆通都会通过其官方网站、官方微博、微信公众号等权威渠道发布声明,不要轻信个人或非官方账号的爆料。
- 目前状态: 圆通作为中国快递行业的“三通一达”之一,是上市公司,业务体量巨大,运营正常。没有任何官方信息表明圆通会进行全国性的、长期的停运。
总结与建议
圆通快递目前没有全国性的停运计划。

(图片来源网络,侵删)
如果您遇到了快递长时间不更新的情况,大概率是区域性、临时性的问题。
您的最佳行动方案是:
- 先查物流: 使用圆通官方APP或小程序,查看物流详情,了解具体卡在了哪个环节,是什么原因(如“疫情管控”、“网点异常”等)。
- 再打电话: 拨打 95338 客服热线,提供单号进行人工咨询,这是获取最准确信息的方式。
- 联系发件人: 和卖家沟通,让他们从发件端查询和催促。
恢复时间无法一概而论,完全取决于导致“停运”的具体原因何时被解决。 请通过官方渠道获取最新动态,耐心等待。
版权声明:除非特别标注,否则均为本站原创文章,转载时请以链接形式注明文章出处。